Servlet security

본 문서는 Servlet specification 4.0에 기술된 Servlet security를 Servlet containter 구현 관점에서 재해석 했다. 인증과 권한 그리고 웹 리소스의 보안적 제한에 대한 내용을 다룬다.
웹 어플리케이션은 응용프로그램 개발자에 의해 개발되며 이를 배포자에게 주던, 팔던간에 런타입 환경에 설치며, 응용프로그램 개발자는 보안 요구사항을 배포자와 배포 시스템에 전달하게 된다. 이 정보는 애플리케이션의 배포 설명자, 애플리케이션 코드 내의 주석을 사용하거나 ServletRegistration.Dynamic 인터페이스의 setServletSecurity 메서드를 통해 프로그래밍 방식으로 전달될 수 있다.
이 문서는 애플리케이션의 보안 요구 사항을 전달하기 위한 Servlet 컨테이너 보안 메커니즘과 인터페이스와 배포 설명자, 주석 및 프로그래밍 메커니즘에 대해 설명 한다.
[관련 주제]
Session, Realm
목차
서론
웹 애플리케이션에는 많은 사용자가 액세스할 수 있는 리소스가 포함되어 있다. 이러한 자원들은 종종 인터넷과 같은 보호되지 않은 개방형 네트워크를 통과한다. 이런 조건에서, 상당수의 웹 애플리케이션은 보안 요구사항을 필요로 한다. 상세 구현에 대한 차이가 있을 수 있지만 servlet 컨테이너 메커니즘과 인프라스트럭처에 대해 다음과 같은 공통된 특성이 요구된다.
인증: 통신요소가 접근 권한이 있는 특정 신원을 대신하여 행동하고 있음을 증명하는 수단
리소스 접근제한: 리소스와의 상호 작용은 무결성, 기밀성 또는 가용성 제약을 시행하기 위한 사용자 또는 프로그램 모음으로 제한
데이터 무결성: 전송중 제삼자에 의해 정보가 변경되지 않았음을 의미
무결성 혹은 데이터 프라버시: 정보에 접근할 권한이 있는 사용자에게만 정보를 제공하는 것을 의미
선언적 보안
선언적 보안은 애플리케이션 외부의 형태로 역할, 액세스 제어 및 인증 요구 사항을 포함하여 애플리케이션의 보안 모델이나 요구 사항을 표현하는 수단을 의미한다. 배포 설명자는 웹 애플리케이션의 선언적 보안을 위한 주요 수단이다. 배포자는 애플리케이션의 논리적 보안 요구 사항을 런타임 환경에 특정한 보안 정책의 표현에 매핑 한다. 런타임에 서블릿 컨테이너는 보안 정책 표현을 사용하여 인증과 인증을 시행한다.
보안 모델은 웹 애플리케이션의 정적 콘텐츠 부분과 클라이언트가 요청한 애플리케이션 내의 서블릿 및 필터에 적용된다. 보안 모델은 서블릿이 RequestDispatcher 를 사용하여 foward 또는 include를 사용하여 서블릿을 호출할 때는 적용되지 않는다.
프로그램적 보안
프로그래밍 방식 보안은 선언적 보안만으로는 애플리케이션의 보안 모델을 표현하기에 충분하지 않을 때 보안이 적용된 애플리케이션에서 사용된다. 프로그래밍 방식 보안 은 HttpServletRequest 인터페이스의 다음 method들로 구성됨:
authenticate method
boolean authenticate(HttpServletResponse response) throws java.io.IOException,ServletException
이 메서드의 역할은 이름 그대로 인증이다. 이미 해당 요청이 이미 인증이 처리되어 getUserPrincipal, getRemoteUser, getAuthType 메서드의 반환 값이 형성 된 경우 로그인을 시도 하지 않고 true를 반환한다. 그렇지 않은 경우 해당 servlet context에 설정된 login 메커니즘을 이용하여 로그인을 시도한다. 해당 요청에 담긴 인증 정보(username, password)를 이용 인증을 처리하여 그 결과를 boolean type으로 반환한다.
인증정보가 realm상의 사용자 인증 정보와 상이하여 login 메서드 수행 결과 ServletException이 발생한 경우 이 메서드는 false를 반환한다.
만약 해당 servlet context에 인증 관련 설정이 누락된 경우 역시 false를 반환한다.
[요약]
authenticate method가 true를 반환하는 경우
- 이미 해당 요청에 인증 처리되어 getUserPricipal이 null이 아닌 값을 리턴하는 경우
- login 메서드가 예외 없이 수행 된 경우
authenticate method가 false를 반환하는 경우
- 인증 정보가 상이하여 login 메서드에서 ServletException을 throw 한 경우
- 해당 servlet context에 login 설정이 없는 경우(인증 단원에서 자세히 다룬다.)
servlet context login 설정 예시
<!-- FORM based authentication -->
<login-config>
<auth-method>FORM</auth-method>
<form-login-config>
<form-login-page>/login.jsp</form-login-page>
<form-error-page>/error.jsp</form-error-page>
</form-login-config>
</login-config>
login method
void login(String username, String password) throws ServletException
authenticate 메서드를 호출하면 servlet context 설정에 정의된 login 메커니즘을 동원해서 요청 정보에 인증 정보가 없다면 클라이언트로 인증을 요청을 내려보내는 일부터 인증정보를 realm에 정의된 사용자 정보와 대조하여 인증을 처리하는 모든 일을 수행하게 된다. 이는 Servlet context에 정의된 4가지 종류의 login-config/auth-method 중 하나의 방식으로 동작해야하는 제약이 있다. 이를 해결할 수 있는 방법으로 login method를 사용할 수 있다. 이는 servlet context의 login 설정에 제약을 받지 않는다. 어떤 방식으로던 username, password를 구해서 이 메서드를 호출하게 되면 그 야말로 로그인 처리가 된다. 이 메서드를 이용하면 Servlet spec에서 제시하는 form 인증 제약을 벗어나 사용자 정의 로그인을 구현할 수 있게 해준다. 당연한 이야기지만 로그인이 성공하면 getUserPrincipal, getRemoteUser, getAuthType 메서드들은 null이 아닌 값을 반환하게 된다.
이 메서드는 반환 값이 없다. id, password가 realm에서 정의한 사용자 인증정보와 달라 인증에 실패하게 되면 ServletException이 throw 되며 그렇지 않은 경우 정상 수행된다.
logout method
void logout() throws ServletException
이 메서드의 호출은 이미 로그인된 인증을 무효화 시킨다. 결과적으로 이 메서드 호출후에는 getUserPrincipal, getRemoteUser, getAuthType 메서드들은 null을 반환하게 된다.
getRemoteUser method
String getRemoteUser()
해당 요청 프로세스가 이미 로그인된 경우 username을 반환하는 메서드다. 만약 로그인 되지 않은 경우라면 null을 리턴한다.
isUserInRole method
boolean isUserInRole(java.lang.String role)
인자로 주어진 역할 이름이 사용자에게 할당된 realm 역할 이름으로 존재하는지 확인하는 메서드다. 역할에 소속 되어 있지않거나 해당 요청 프로세스가 인증 되어 있 지 않은 경우 false를 반환하며 반대로 인자로 전달된 역할 이름이 사용자 역할 중 하나에 부합되면 true를 반환하게 된다.
getUserPrincipal method
java.security.Principal getUserPrincipal()
현재 인증 사용자의 java.security.Principal 객체를 반환한다. 만약 해당 요청의 사용자가 인증 정보를 가지고 있지 않은 경우(로그인 되지 않은 경우) null을 반환한다.
보안 메서드에 대한 고찰
지금까지 설명한 6개의 HttpServletRequest 인터페이스에 정의된 보안 메서드들의 의미를 정리 해보려 한다. 웹 응용프로그램을 개발하는 입장에서 선언적인 보 안정책을 통해서 웹 리소스에 대한 보안을 구현할 수 없거나 프로그램 로직에서 이를 판단하고 처리할 필요가 있을때 이 메서드들을 이용하여 원하는 보안 이슈를 해결 할 수 있다. 다만 이런 프로그램적인 방법으로만 보안 정책을 구현하게 되면 배포 담당자를 통한 유연한 보안 설정이 불가능 해진다.
프로그램적인 보안정책 설정
이 섹션에서는 Servlet 컨테이너에 의해 시행되는 보안 제약을 구성하기 위해 Servlet spec에서 제공된 주석과 API방식을 설명한다.
annotation 방식의 Servlet 보안제약 설정
Servlet containter에 보안 정책을 설정할 수 있는 방법은 크게 web.xml에 선언하는 방식과 servlet class에 선언하는 annotation방식이 존재한다. web.xml에 선언하는 보안정책은 요청 url을 중심으로 해당 리소스에 대한 보안 제약사항을 체크하는 방식이다. 이후 등장한 annotation방식은 servlet class 가 보안 설정에 주인이 된다. 이로 인해 개념적으로 많은 혼란이 야기되는데 이 단원에서 차차 자세히 설명하기로 한다.
ServletSecurity annotation
이 어노테이션은 하나의 HttpConstraint와 복수개의 HttpMethodConstraint 하위 annotation을 구성요소로 갖을 수 있다. 적어도 하나는 있어야 이를 사용 하는 의미가 있다.

ServletSecurity annotation 하위에 구성되는 HttpMethodConstraint annotation은 특정 Http method 에 대한 서블릿 보안 제약을 설정한다. 하나의 @HttpMethodConstraint 는 하나의 http protocol method에 대한보안 제한을 지정 할 수 있다. 예를 들어 GET, POST 두 가지에 대한 보안제한을 지정해야 한다면 @HttpMethodConstraint 두 나열해야 한다. HttpConstraint annotation은 메서드를 지정하는 멤버가 없다. 그래서 ServletSecurity당 하나만 쓸수 있다. @HttpMethodConstraint에서 설정한 보 안 제한을 제외한 나머지 http protocol method에 대한 보안제한 정책을 설정한다.
만약 @HttpMethodConstraint 하나도 없다면 모든 http protocol method에 대한 보안 제한 정책이 된다.
다음 annotation 예시는 다음과 같은 보안 제약을 수행한다. GET에 대해서는 역할 보안제약을 두지 않고(제한 없이 요청 프로세스 처리), 나머지 method에 대해서 Administrator 역할 보안 제약을 확인 해야한다.
@ServletSecurity(value=@HttpConstraint(rolesAllowed = "Administrator"),
httpMethodConstraints = @HttpMethodConstraint(value = "GET", emptyRoleSemantic = EmptyRoleSemantic.PERMIT))
<@HttpMethodConstraint, @HttpConstraint 같이 사용하는 예>
다음 annotation 예시는 다음과 같은 보안 제약을 수행한다. 모든 http protocol method에 대해 Manager 역할 있어야 요청 프로세스를 처리할 수 있다.
@ServletSecurity(value=@HttpConstraint(rolesAllowed={"Manager"}, transportGuarantee = TransportGuarantee.NONE))
<@HttpConstraint 만 사용하는 예>
Empty Role Semantic (빈 역할에 대한 정책)
이 정책은 @HttpMethodConstraint의 emptyRoleSemantic 그리고 @HttpConstraint의 value 프로퍼티에 설정한다. 이는 rolesAllowed가 비어 있을때 해당 http protocol method의 요청을 어떻게 처리 할 것인가에 대한 정책 설정이다. PERMIT은 허용을 의미하고 DENY는 거부를 의미한다.
web.xml의 Empty Role Semantic (빈 역할에 대한 정책)
web.xml에 빈 역할 보안 정책은
를 어떻게 기술했느냐에 의해 결정된다. 아애 해당 xml element를 기술하지 않은 경우 PERMIT에 해당하는 동작을 해야하고, element는 있으나 아무런 도 기술되지 않은 경우 즉 라고 기술한 경우 DENY에 해당하는 처리 를 하게된다.
@HttpMethodConstraint annotation
| 프로퍼티 | 타입 | 설명 | 기본값 | 필수여부 |
|---|---|---|---|---|
value | java.lang.String | Http protocol method 이름 | N/A | O |
emptyRoleSemantic | ServletSecurity.EmptyRoleSemantic | 빈 역할에 대한 정책 | PERMIT | X |
rolesAllowed | java.lang.String[] | 허용된 역할 | empty | X |
transportGuarantee | ServletSecurity.TransportGuarantee | 전송 데이터 보호 옵션 | NONE | X |
@HttpMethodConstraint annotation
| 프로퍼티 | 타입 | 설명 | 기본값 | 필수여부 |
|---|---|---|---|---|
value | ServletSecurity.EmptyRoleSemantic | 빈 역할에 대한 정책 | PERMIT | X |
rolesAllowed | java.lang.String[] | 허용된 역할 | empty | X |
transportGuarantee | ServletSecurity.TransportGuarantee | 전송 데이터 보호 옵션 | NONE | X |
HTTP protocol method
다음은 이 단원에서 여러번 거론된 Http protocol method에 종류다.
GET, HEAD, POST, PUT, DELETE, CONNECT, OPTIONS, TRACE, PATCH
각 method에 대한 자세한 의미는 다음 링크를 클릭하여 확인 하도록 한다.
HTTP request methods in mdn web docs
역할
보안 역할은 애플리케이션 개발가 정의한 사용자의 논리적 그룹이다. 애플리케이션이 배포되면, 역할은 배포자에 의해 런타임 환경의 주체나 그룹에 매핑된다. 서블릿 컨테이너는 주체의 보안 속성을 기반으로 들어오는 요청과 관련된 주체에 대해 선언적 또는 프로그래밍 보안을 시행한다. 이것은 다음 방법 중 하나로 발생할 수 있다:
배포자는 운영 환경의 사용자 그룹에 보안 역할을 매핑다. 호출 주체가 속한 사용자 그룹은 보안 속성에서 검색된다. 배포자가 보안 역할을 매핑한 사용자 그룹에 속한 경우에만 보안 역할이 있다.
배포자는 보안 정책 도메인의 주요 이름에 보안 역할을 매핑했다. 이 경우, 호출 주체의 주요 이름은 보안 속성에서 검색된다. 이름이 보안 역할에 매핑된 주체 이름과 동일한 경우에만 보안 역할이 있다.
인증
인증(authentication)은 Web application server 관점에서 인가(authorization)과 함께 중요한 한축을 이루는 요소가 인증이다. Servlet spec에서 다음 4가지 인증 방법에 대해 설명하고 있다.
- HTTP Basic Authentication
- HTTP Digest Authentication
- Form Based Authentication
- HTTPS Client Authentication
인증방법 및 관련 옵션설정
Servlet containter의 web.xml의 login-config를 편집하여 위에서 나열한 인증 방법 및 그와 관련된 추가 옵션을 지정할 수 있다. 인증을 설정하는 방식은 web.xml 편집이 유일한 방법이다. (다른 security 요소들과 달리 인증은 annotation이나 servlet api로 설정하는 방법이 없다.)
form인증 설정 예시
<login-config>
<auth-method>FORM</auth-method>
<realm-name>dalcomlab-ent</realm-name>
<form-login-config>
<form-login-page>/login.jsp</form-login-page>
<form-error-page>/error.jsp</form-error-page>
</form-login-config>
</login-config>
auth-method에 지정할 수 있는 값
| auth-method | 설명 |
|---|---|
BASIC | HTTP Basic Authentication |
DIGEST | HTTP Digest Authentication |
FORM | Form Based Authentication, login 및 error 페이지에 대한 리소스 추가 설정이 필요함 |
CLIENT-CERT | HTTPS Client Authentication |
realm-name
인증 과정에서 사용자 인증정보(username, password) 관리하는 servlet containter의 구성요소를 지칭하는 이름이다. 이 이름에 해당하는 realm을 통해 인증을 실행하는 목적으로 사용될수 있으나 servlet containter 구현체 마다 동작이 다르다. TOMCAT같은 경우 해당 설정을 하지 않아도 가장 가까운 realm을 통해 인증을 실행한다. FlexusAP는 역시 해당 설정을 하지 않으면 가장 가까운(예를 들어 context에 realm설정 되어 있다면 해당 realm이 가장 가까운 것에 해당하며 그렇지 않으면 host->service->server 순으로 가까운 것을 찾음) realm을 찾는다. real-name 설정이 존재한다면 해당 이름의 realm 객체를 찾는다.
HTTP Basic Authentication
Basic 인증은 HTTP/1.0의 사양으로 username, password를 기반으로 한 인증 메커니즘이다. web server는 web client에 사용자 인증을 요청한다. 이때 Web server는 로그인 요청(401 UNAUTHORIZED, 사실 기술적으로 응답임)을 내려 보낼때 다음 과 같은 응답 헤더를 포함시킨다.
WWW-Authenticate: BASIC realm=”[realmName]”
이 응답을 사람이 알아듣기 표편한 표현으로 하자면 다음과 같을 것이다. “당신이 요청한 웹 리소스는 인증이 필요한데 거기에 해당하는 영역 이름은 [realmName]이야” 이런 응답을 받은 브라우저는 사용자가 Basic 인증을 진행할 수 있도록 다음과 같은 UI를 나타낸다.

그리고 브라우저는(웹 클라이언트)는 위 화면을 통해 사용자로부터 사용자 이름과 비밀번호를 얻어 웹 서버로 전송한다.
Basic 인증의 문제점
Basic 인증시 사용되는 사용자 암호는 간단한 base64 encoding으로 server에 전송된다. 이는 안전하지 않으며 이 문제를 해결하려면 SSL을 사용하여 모든 전송 데이터 자체를 안전하게 처리 해야 한다.
HTTP Digest Authentication
Disgest 인증은 username, password를 기반으로 한다는 점에서 Basic 인증과 유사하다. 다른점은 password가 네트웍을 통해 전달되지 않는다는 것이다. 다만 web client는 password에 대한 단방향성 암호화 해시를 server로 전달한다. 전달된 해시가 servler에 저장된 password text의 해시와 같은가를 통해 인증 여부를 판단한다.
Form Based Authentication
우리말로 직역하면 “양식 기반의 인증” 이다. 여기서 말하는 양식은 html form을 의미 한다. 참고로 이 방식은 URL을 기반으로 한 세션 추적 메커니즘과 같이 사용 할 수 없고 cooki 또는 SSL을 기반으로 한 세션 추적 모드에서 사용이 가능하다. form 인증에 사용될 form tag의 action은 항상 j_security_check 라는 값을 가지고 있어야 한다. 그리고 username 필드는 j_username password 필드는 j_password 라는 이름을 갖어야 한다. 그리고 password 필드 는 autocomplete 속성이 ”off” 이어야 한다. 다음 html/form을 참고한다.
<form method=”POST” action=”j_security_check”>
<input type=”text” name=”j_username”>
<input type=”password” name=”j_password” autocomplete=”off”>
</form>
이러한 규칙들만 지켜진다면 다른 인증 방식과 달리 로그인 화면의 디자인을 웹 개발자가 원하는대로 꾸밀수 있는 장점이 있다.
Form Based Authentication 처리 흐름
이 방식은 인증이 없는 상태에서 인증이 필요한 web resource에 접근한 요청을 위와 같은 form이 포함된 html을 forward dispatch하여 인증정보를 입력 받은 다음 이 정보를 서버로 요청하여 인증을 처리하는 흐름을 가지고 있다. 인증에 성공한 이 요청은 최종적으로 web client에 원래 요청 URL로 리디렉션을 요구하여 사용자의 요청 흐름을 이어나가는데 이 리디렉션에는 최초 요청의 헤더를 포함한 파라미터들이 존재하지 않는다. 따라서 form 인증 프로세스는 최초 요청의 요청 파라미 터 헤더등을 보관 해두었다 마지막 리디렉션 단계의 요청을 원래 요청으로 치환 해야한다. 자세한 내용은 다음 시퀀스를 참고한다.

Form Based Authentication과 session간의 상관 관계
다른 인증과 달리 양식 기반의 인증은 인증 과정 이후에는 인증 정보를 web client가 알지 못한다. 다만 client로 부터 전달되는 SESSION-ID를 매개로 로그인 정보를 복원하는 방식으로 인증의 상태를 유지한다. 이런 이유로 session이 invalidate 되거나 timeout이 되면 해당 인증 정보를 복원할 수 있는 방법이 없어져 자동으로 로그 아웃이 된다.
HTTPS Client Authentication
사용자 입장에서 HTTPS는 가장 강력한 인증 메커니즘을 제공한다. 이 메커니즘은 클라이언트가 공개 키 인증서(PKC)를 소유해야 한다. 현재, PKC는 전자상거래 애플리케이션과 브라우저 내에서의 single-signon에도 유용하다.
인증 정보에 대한 서버 사이드 추적
런타임 환경에서 매핑되는 기본 보안 ID(예: 사용자 및 그룹)는 애플리케이션별이 아닌 환경에 따라 다르기 때문에 다음을 수행하는 것이 바람직하다.
- 로그인 메커니즘과 정책을 웹 애플리케이션이 배포된 환경의 속성으로 만든다.
- 동일한 인증 정보를 사용하여 동일한 컨테이너에 배포된 모든 애플리케이션에 대한 주체를 나타낼 수 있다.
- 보안 정책 도메인 경계를 넘은 경우에만 사용자를 재인증해야 한다.
보안 제한(제약) 명세하기
Servlet containter의 보안제한 기본값
Servlet containter는 기본적으로 보안제한을 하지 않는것이 원칙이다. 보안 제한(Securtiy constrant)과 관련된 그 어떤 설정도 없다면 사용자가 요청한 리소스 url(static, jsp, servlet에 해당하는 url) 대한 응답이 그 어떻한 단계도 거치지 않고 바로 전달되어야 한다.
Servlet containter의 보안제한 명세
Servlet containter의 보안 제한은 그야말로 보안적인 이유로 특정 리소스에 대한 접근 권한과 접근 방법에 대한 제한을 지정 할 수 있다.
역할기반의 리소스 접근 제한
제한을 둔다는 것을 좀 다르게 생각하면 요청자에게 요구되는 자격이 필요하다로 생각 해볼수도 있다. 접근 권한은 특정 역할(role)이 특정 리소스를 얻기 위해 필요 하다는 뜻이 되며 이는 해당 역할을 갖고 있는 사용자 로그인을 필요로 한다. “/acme/wholesale/* url 패턴에 해당하는 리소스는 CONTRACTOR 역할이 필요하고 이 제한은 POST에만 적용된다.” 와 같은 제약사항을 web.xml에 기술하는 것으로 제한을 지정 할 수 있다.
<security-constraint>
<web-resource-collection>
<web-resource-name>wholesale 2</web-resource-name>
<url-pattern>/acme/wholesale/*</url-pattern>
<http-method>POST</http-method>
</web-resource-collection>
<auth-constraint>
<role-name>CONTRACTOR</role-name>
</auth-constraint>
</security-constraint>
위와 같이 설정이 되어 있는 리소스를 대상으로 한 요청이 인증이 없다면 web client로 인증이 필요하다는 응답을 보내 로그인을 유도한다. 만약 인증은 있으나 역할 에 부합하지 않는다면 403(Forbidden)을 응답하여 사용자가 해당 리소스에 대한 권한이 없음을 알릴 것이다.
역할(Role)과 사용자 그리고 realm
이미 수차례 언급된 역할과 사용자는 containter의 realm에 정의된다. 바꾸어 말하면 realm에는 역할과 사용자가 정의되어 있다. 사용자는 하나 이상의 역할을 지정할 수 있으며 역할이 하나도 없을 수 있다. 이런 내용이 정의되어 있는 realm은 containter상에 존재하며 각 구현체마다 이를 정의한 방식이 상이하다. 관련 데이터를 RDB에 저장 하는 경우도 xml과 같은 파일에 저장 하는 경우도 있다.
빈(empty) 역할 정책
annotation 방식의 보안제한을 설명하는 chapter에서 이미 언급이된 내용이지만 다시 집고 넘어간다. 아래 예와 같이 auth-constraint 항목이 아애 없으면 PUT method 요청의 역할 제한은 없다는 뜻이된다. (아래 예는 사족이다. 데이터 전송 제한 마저 없다면 쓸 이유가 없는 설정이 된다.)
<security-constraint>
<web-resource-collection>
<web-resource-name>wholesale 2</web-resource-name>
<url-pattern>/acme/wholesale/*</url-pattern>
<http-method>PUT</http-method>
</web-resource-collection>
</security-constraint>
그러나 여기에 아래와 같이 빈 auth-constraint 를 추가하면 의미은 완전히 반전된다. 해당 리소스에 대한 PUT 요청을 모두 거부(DENY)하기 위해 사용된다.
<security-constraint>
<web-resource-collection>
<web-resource-name>wholesale 2</web-resource-name>
<url-pattern>/acme/wholesale/*</url-pattern>
<http-method>PUT</http-method>
</web-resource-collection>
<auth-constraint/>
</security-constraint>
명시하지 않은 HTTP protocol method에 대한 거부(DEYN) 정책
빈 역할 정책으로 일일히 특정 HTTP protocol method에 대한 거부 정책을 명시하는 것이 받아들이기에 따라 불현하고 난잡할 수 있다. 이를 위해 Servlet containter 레벨이서 편리한 장치를 제공하는데 deny-uncovered-http-methods를 web-app 하위에 적용하면 된다.
<?xml version="1.0" encoding="UTF-8"?>
<web-app xmlns="http://xmlns.jcp.org/xml/ns/javaee"
xmlns:xsi="http://www.w3.org/2001/XMLSchema-instance"
xsi:schemaLocation="http://xmlns.jcp.org/xml/ns/javaee http://xmlns.jcp.org/xml/ns/javaee/web-app_4_0.xsd"
version="4.0">
<deny-uncovered-http-methods/>
<!-- 중략 -->
</web-app>
데이터 전송방식 제한
이번엔 접근 방법에 대한 제한이다. 순수한 HTTP protocol은 송수신 데이터에 대한 보안을 제공하지 않는다. (전송 보안을 위해 나온 대안이 HTTPS다.) 다음 예제는 이전에 역할기반의 리소스 접근 제한에 한가지 요소를 더 추가 했다. <transport-guarantee>CONFIDENTIAL</transport-guarantee> 이 요소를 추가해서 무엇 보다도 통신은 비밀을 유지시켜 달라고 명시한다. 이렇게 설정 해놓고 해당 리소스를 순수한 http로 접근하면 containter는 권한은 확인 하기도 전에 web client를 향해 HTTPS 리디렉션 시킨다.
<security-constraint>
<web-resource-collection>
<web-resource-name>wholesale 2</web-resource-name>
<url-pattern>/acme/wholesale/*</url-pattern>
<http-method>POST</http-method>
</web-resource-collection>
<auth-constraint>
<role-name>CONTRACTOR</role-name>
</auth-constraint>
<user-data-constraint>
<transport-guarantee>CONFIDENTIAL</transport-guarantee>
</user-data-constraint>
</security-constraint>
transport-guarantee에 지정할 수 있는 값
| transport-guarantee | 설명 |
|---|---|
NONE | 전송 데이터 제한 없음, 해당 설정을 하지 않은 경우와 동일한 결과 |
CONFIDENTIAL | 전송중 데이터 기밀이 보장되어야 한다는 의미 |
INTEGRAL | 전송중 데이터 무결성이 보장되어야 한다는 의미 |
CONFIDENTIAL VS INTEGRAL
데이터 기밀성과 무결성 보장 요구는 의미론적으로 구별되는 보안요소이긴 한데 이 보안 요구사항을 servlet container 내에서는 SSL 리디렉션이라는 동일한 방법 으로 처리하게 되므로 사용자가 둘중 어떤 설정을 지정하더라도 동일한 결과를 얻게 된다.
다시 한번 이야기 하지만 위에서 설명한 모든 제한은 지정된 HTTP protocol method에 한정된다. 나머지 method를 사용한 요청은 무사통과다.
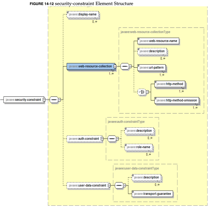
Servlet contatiner의 Security constraint 자료구조
간단히 특정 요청 url에 대해 적절한 보안 제한을 설정한다는 측면에서 보면 지금까지의 설명으로 만으로 충분할 것이다. 그러나 Servlet spec은 다음과 같은 Security constraint 자료구조를 가지고 있으며 이를 복잡, 다양하게 사용하려는 웹 개발자나 containter를 개발하는 필자와 같은 개발자에게는 이에 대한 좀더 면밀한 검토가 필요할 것이다.

url-patten mapping 규칙
security-constraint element는 web-app 내에 복수개 설정될 수 있다. 또한 security-constraint element 내에 복수의 web-resource-collection이 존재할 수 있고 또 그 아래 url-pattern이 복수개 존재 할 수 있다. 이런 이유로 요청이 다양한 url-patten에 해당할 가능성 이 존재한다. Servlet spec에서는 이를 servlet mapping 규칙과 동일하다고 설명한다.
web-resource-collection/http-method, http-method-omission
요청 정보의 url과 더불어 매칭을 확인해야 하는 또 한가지 조건이 HTTP protocol method이다. security-constraint/web-resource-collection/ http-method 혹은 http-method-omission을 각각 복수개 설정 할 수 있다. http-method-omission 요소는 지정된 method를 제외한 나머지에 대한 제한 으로 동작한다. 따라서 두 요소가 동시에 존재하는 것은 논리적 모순이 된다.